陕西省西安植物园(陕西省植物研究所)资源植物功能基因挖掘与利用团队在学术期刊Food Chemistry(IF=9.8,中科院1区Top)在线发表题为“Multi-omics analysis reveals synergistic effects of terpenoids and phenylpropanoid compounds on flavour formation in skin and pulp of ‘Shine Muscat’?grape”的研究论文。
葡萄是世界范围内重要的栽培果树之一,因其独特的风味和较高的营养价值受到消费者的喜爱。宜人的葡萄风味让人感到喜悦,给人留下深刻的印象,也是鲜食葡萄的重要性状,决定了葡萄的品质。葡萄的风味由糖、酸、挥发性和非挥发性化合物等物质形成。玫瑰香型葡萄的香味主要由挥发性化合物组成,包括萜类、酯类、醇类、醛类和挥发性酸类等。
本研究分别以玫瑰香型‘阳光玫瑰’和无香型‘无核白’果实发育的三个时期(幼果期、果实软化期和成熟期)的果皮和果肉为材料,通过GC-MS挥发性代谢组共测定了381种差异代谢物在两种葡萄中差异积累,根据相对气味活性值(rOAVs)筛选出46种挥发性差异化合物对‘阳光玫瑰’葡萄的特征香味有直接贡献,酯类、萜类和醛类为主要组分。对46种差异化合物进行相关性分析,芳樟醇、萜品油烯、水杨酸甲酯和苯甲酸甲酯之间呈极显著相关。

图1 46种差异代谢物差异积累和相关性分析
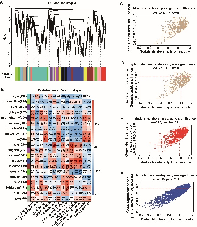
通过转录组学筛选出萜类骨架和苯丙烷生物合成通路中的基因差异表达。WGCNA分析芳樟醇、萜品油烯、水杨酸甲酯和苯甲酸甲酯与tan??橹械牟钜旎蚬脖泶铮诟媚?橹薪⒘朔颊链?、萜品油烯和苯甲酸甲酯与代谢物合成关键基因HDR和SAMT及转录因子共表达网络图。已有报道发现芳樟醇和玫瑰氧化物等单萜化合物是玫瑰香型葡萄特征香味物质,本研究进一步补充了酯类水杨酸甲酯和苯甲酸甲酯与单萜类芳樟醇协同积累形成葡萄的玫瑰香味。本研究为香味葡萄风味形成机理奠定了理论基础。

图2 WGCNA分析‘阳光玫瑰’和‘无核白’果实发育3个时期的果皮和果肉中差异基因?


图3 萜类和酯类合成通路差异基因以及代谢物与差异基因共表达网络分析
我园李莎莎博士为第一作者,陕西省西安植物园(陕西省植物研究所)为第一完成单位,陈尘副研究员和周军辉副研究员也参与了本研究工作。新疆维吾尔自治区设施农业和特色农业研究发展中心王勇研究员提供了实验材料和对文章进行了修改。该研究得到了陕西省科学院(2022K-10)、陕西省科技厅(2024JC-YBQN-0192)、西安市科技局(2024JH-NYYB-0064)和天山人才培养计划(2023TSYCJC0025)等项目的资助。
论文链接:https://doi.org/10.1016/j.foodchem.2025.146110
新闻动态