老哥稳论坛官网登录入口,栖凤阁论坛最新动态 ,51龙凤茶楼论坛,青楼楼凤楼今日最新消息51一品茶楼论坛

    当前位置 >>  首页 >> 科学研究 >> 科研动态

科研动态

PLoS Genetics | 陕西省西安植物园周惠娟博士以共同第一作者身份在核桃驯化历史研究中取得新的进展

来源: 时间:2022-12-13
     核桃(Juglans regia),又称为胡桃,隶属于胡桃科胡桃属,为重要经济木本植物,在世界范围内广泛栽培和种植。对胡桃属物种遗传多样性和驯化历史进行评估研究,以期促进核桃育种。近日,陕西省科学院西安植物园新引进的“秦岭百人”青年拔尖人才周惠娟博士以共同第一作者身份,研究成果题目为“Domestication and selection footprints in Persian walnut (Juglans regia)”论文在线发表在国际学术期刊《PLoS Genetics》上(IF=6.02)。

     项目团队对世界范围分布胡桃属植物309个个体进行了重测序,其中包括55份核桃近缘种、98份野生核桃、70份地方品种和86份栽培品种。系统发育树表明,在核桃属植物中,核桃组(Dioscaryon)样品为单系分支。核桃种质资源遗传多样性的核心区域是青藏高原和喜马拉雅山脉附近的中国西南部和亚洲南部,喜马拉雅山脉的隆起被是导致核桃种群动态变化的主要因素。核苷酸多样性、连锁不平衡、单核苷酸多态性和插入/缺失方面的基因组变异模式揭示了核桃的驯化和选择足迹。

   

  1 核桃系统发育关系、群体结构、遗传多样性和动态历史

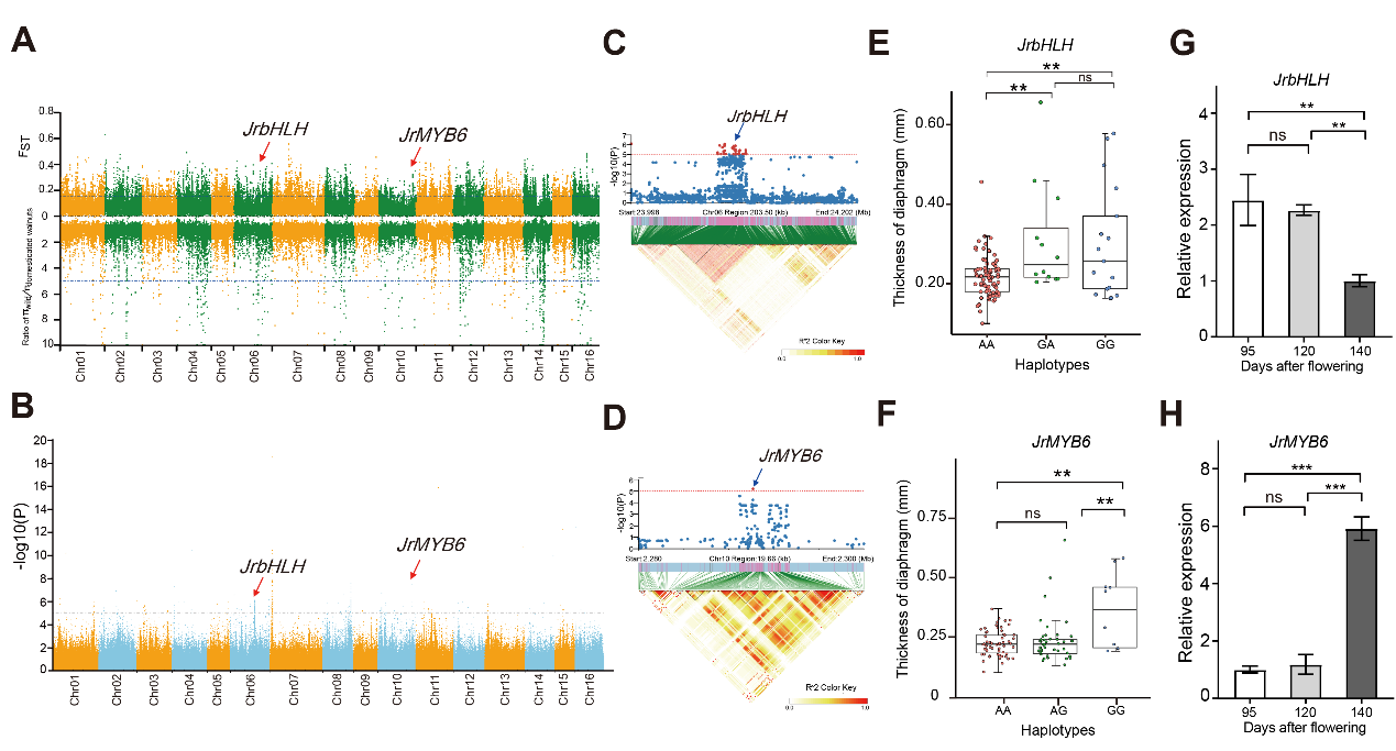
   选择性扫描分析(GWAS)和表达分析进一步确定了两个转录因子影响坚果隔膜的厚度(JrbHLHJrMYB6),可作为核桃驯化过程中选择的候选基因位点。研究结果阐明了核桃的驯化和选择足迹,并为这一重要作物的基因组学辅助育种提供了宝贵的资源。

   

  2 核桃选择消除和GWAS分析

  陕西省西安植物园周惠娟博士为论文共同第一作者西北大学为论文共同通讯作者单位,河南大学为论文共同第一作者单位,普渡大学Keith Woeste教授、意大利科学院Maria Malvolti研究员、康奈尔大学Zhangjun Fei教授和密苏里大学Hong An教授等参与本项研究。该研究得到了国家自然科学基金32070372和41471038)等项目的资助。

  全文链接:https://doi.org/10.1371/journal.pgen.1010513